Hi Experts.
Any explanation easy to understand for OSPF?
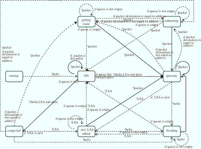
Admin note: this post was updated with image below.

Hi Experts.
Any explanation easy to understand for OSPF?
Admin note: this post was updated with image below.

Open shortest path first is an open standard routing protocol that’s been implemented by a wide variety of network vendors, include Cisco.
And it’s that open standard characteristic that’s the key to OSPF flexibility and popularity. OSPF use the Dijkstra algorithm to initially construct a shortest path tree and follows that by populating the routing table with the resulting best route.
Its quick convergence is another reason it’s a favorite. Another two great advantages OSPF offers are that it supports multiple, equal-cost routes to the same destination and it also supports both IPv4 and IPv6 routed protocols.
Here’s a list that summarizes some of OSPF features:
· Link-state routing protocol.
· Open standard (IETF)
· Allow for the creation of areas and autonomous system
· Minimize the routing update traffic
· It’s highly flexible, versatile, and scalable
· Support VLSM/CIDR
· Offers an unlimited hop count

You can read more here (source):